在线留言 网站地图 RSS|XML 您好,欢迎访问兰州梦得来化工有限公司网站!
咨询热线-18919836718
联系我们Contact us
全国咨询热线18919836718

兰州梦得来化工有限公司

公司座机:0931-2880908

兰州分公司

联系电话:13359318987

新疆分公司

联系电话:13565952159

联系电话:18999220025

公司传真:0931-2863958

公司网址:www.mendly.cn

公司地址:甘肃省兰州市七里河区王家堡92号

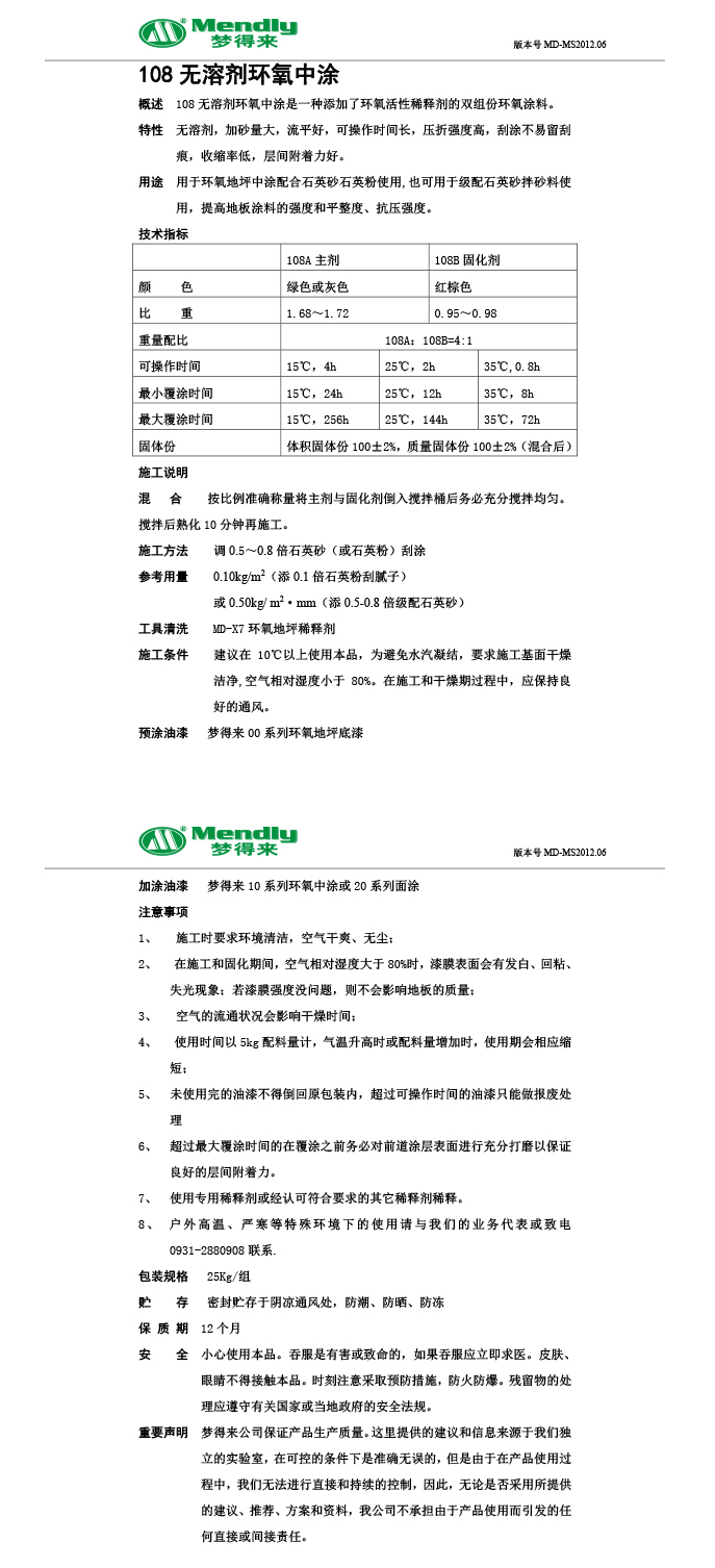
环氧地坪中涂

高台无溶剂环氧中涂

无溶剂型环氧涂料属于高固体分涂料,无溶剂型环氧涂料是不含挥发性有机溶剂的环氧树脂涂料。它是双组分涂料,一个组分是环氧树脂、活性稀释剂、颜料、体质颜料,另一个是固化剂。

在线咨询全国热线
13359318987

无溶剂环氧中涂

无溶剂型环氧涂料属于高固体分涂料,无溶剂型环氧涂料是不含挥发性有机溶剂的环氧树脂涂料。

它是双组分涂料,一个组分是环氧树脂、活性稀释剂、颜料、体质颜料,另一个是固化剂。

无溶剂型环氧涂料应采用低分子的液态环氧树脂(如E-44)降低涂料的黏度。若其黏度仍很高,则要加入活性的稀释剂调整黏度,常用稀释剂为甲苯基缩水醚、苯基缩水甘油醚、丁基缩水甘油醚等。稀释剂的用量一般小于树脂质量的15 %。当使用活性稀释剂时,应按1︰1摩尔比增加固化剂的用量使环氧树脂固化。

无溶剂型环氧涂料的固化剂常常用多元胺和低分子量的聚酰胺。当用多元胺类作固化剂时,可常温固化,但固化速度缓慢,需加入苯酚、水杨酸、苯甲醇等加速反应。当用低分子量的聚酰胺作固化剂时,可常温或潮湿空气中固化,但在15 ℃以下,环氧涂料也需要加促进剂三(二甲氨基甲基)苯酚(DMP-30)加速固化,用量为聚酰胺的1 %-10 %。聚酰胺固化环氧树脂漆膜性能良好,附着力强,耐磨性,耐水性,耐候性良好,但耐溶剂性差。

特点:

无溶剂型环氧涂料的特点如下:

无溶剂型环氧涂料的优点是较环保、无溶剂,一道漆膜厚200-300 μm,耐腐蚀。缺点是使用期限太短,漆膜较脆、黏度大。

施工事项:

① 无溶剂型环氧涂料需要采用专用设备施工,宜采用热喷涂或双口喷枪喷涂;

② 无溶剂型环氧涂料在涂装前需要按比例配合两组分,必要时熟化后施工;

③ 无溶剂型环氧涂料的漆膜干燥一般采用常温干燥,对于绝缘材料的涂覆需要烘干。

应用范围:

无溶剂型环氧涂料最适合涂装通风不良环境的设备,可用于海上采油设备、装载石油、船舱、槽车等,是一种重要的重防腐涂料。

本文标签: